您好,欢迎来到CRA国际! 请登录|免费注册 服务热线:139-2805-1668

资讯中心

最新最全的行业信息
注意,两大金银主题LOF今起暂停相关申购业务!配置贵金属资产,还有哪些选择?
发布时间:2026-01-28 09:08:20 浏览:183

  来源:期货日报

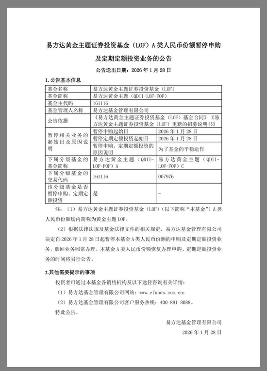
  1月27日,易方达基金管理有限公司发布公告称,1月28日起暂停易方达黄金主题LOF A类人民币份额申购及定期定额投资业务。

  公告称,本次操作旨在帮助基金平稳运作,并明确赎回不受影响。同时,相关公告信息显示,该产品不同份额此前已存在不同程度的申购与定投限制,市场端实际可新增的通道本就偏紧。

  当日,国投瑞银基金管理有限公司也发布公告称,将于1月28日起暂停旗下国投白银(114.358.397.92%)LOF的A类与C类基金的申购及定投业务。

  相比之下,国投白银LOF的“降温动作”更密集。据期货日报记者统计,2025121日至2026128日间,该基金已累计发布溢价风险提示36次、停牌公告25次,并3次调整申购额度。

  2026127日,该基金场内收盘价为4.336元,而其净值仅为3.188元,溢价率虽较26日有所下降,但仍在46.02%。西安交大客座教授景川表示,如果继续敞开申购,新增资金只能以极高溢价买入,一旦溢价回落,原有份额将被摊薄,之前的持有人利益受损。

  另外,景川补充道,上期所自202512月起已连续4次下调白银期货日内开仓限额,最新限额仅800手。公募基金作为“非期货公司会员”,可用头寸已接近上限,规模再度增加的话无法足额配置期货,只能转向现金或债券,产生巨大跟踪误差,因此暂停申购也是被动选择。

  事实上,近50%的风险溢价意味着场内基金价(5232.95112.352.19%)格已提前透支白银预期涨幅。景川认为,一旦国际银价回调,溢价可能在一两个交易日内急剧收敛,此时场内价格可能“闪崩”,引发踩踏、停牌和流动性枯竭,甚至触发清盘风险。而暂停申购后,套利通道被彻底关闭,场内高溢价失去增量资金支撑,价格大概率震荡回落,溢价缓慢收敛。在这样的情况下,套利者将转向“卖空场内份额+买入其他白银资产”的对冲组合,或直接离场。

  如果想配置贵金属相关资产,当前还有哪些选择?

  格林大华期货副总经理、首席专家王骏表示,与银行贵金属挂钩存款等R1级产品就是不错的选择。此外,对于有一定衍生品交易基础的交易者而言,白银期权与期货的组合策略、贵金属不同品种之间的期货套利策略都是可以考虑的选项。

  不过,王骏也提醒,当前白银市场风险较大,短期市场波动大概率加剧,建议短线操作以谨慎参与为主。直接参与期货市场的交易者,可在做多时用看跌期权进行保护性对冲。

  对此,景川表示认同。在他看来,2026年白银价格涨势或还未结束,但市场波动较大。对交易者而言,目前国投白银LOF已失去“申赎平衡”机制,场内溢价波动远大于净值波动,不建议继续买入。沪银期货主力合约、COMEX白银ETF或银行纸白银都可以做配置选择。

  在交易所限仓、提保、扩板已成常态的情况下,景川建议交易者除单品种保证金控制在总仓位的20%以内外,还需对头寸设置“硬止损线”,并考虑用跨期、跨市套利方式实现阶段性风险对冲。

本文来源于网络,版权归原作者所有,且仅代表原作者观点,转载并不意味着环保再生国际平台赞同其观点,或证明其内容的真实性、完整性与准确性,本文所载信息仅供参考,不作为环保再生国际平台对客户的直接决策建议。转载仅为学习与交流之目的,如无意中侵犯您的合法权益,请及时与本司联系处理。

寻商机
供应 求购 商城

小程序

扫码关注我们
版权所有 广东中再盟科技有限公司 crainternational.com.cn. All Rights Reserved
粤ICP备20070958号