您好,欢迎来到CRA国际! 请登录|免费注册 服务热线:139-2805-1668

资讯中心

最新最全的行业信息
工信部:236项行业标准及1项行业标准外文版报批公示
发布时间:2025-07-25 11:12:46 浏览:237

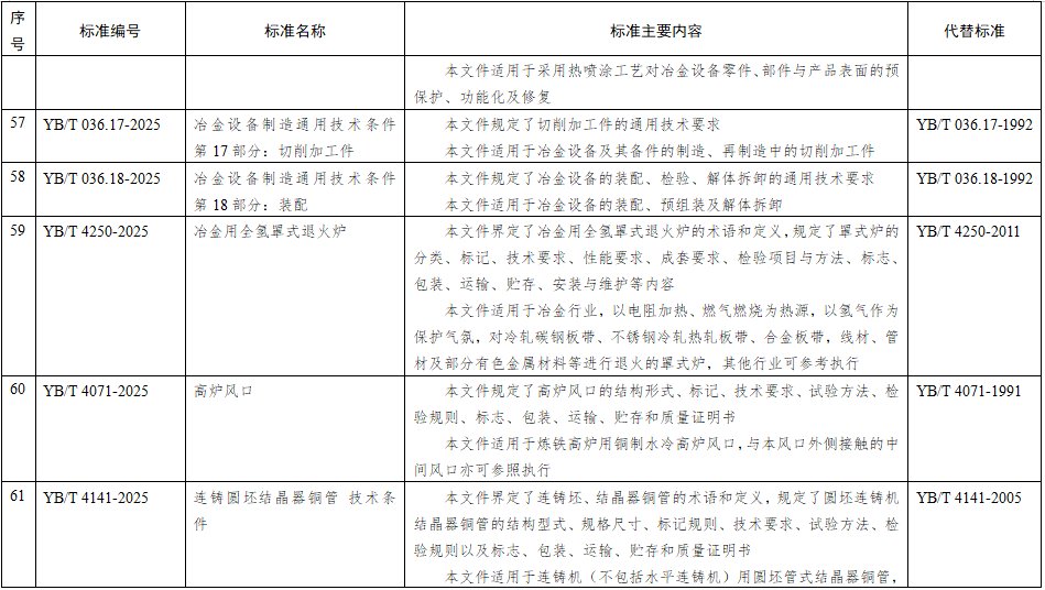
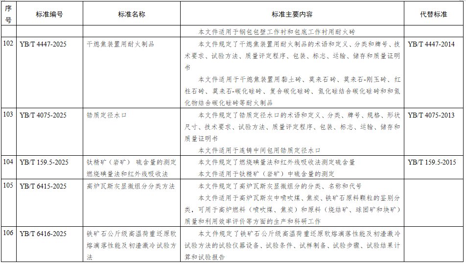
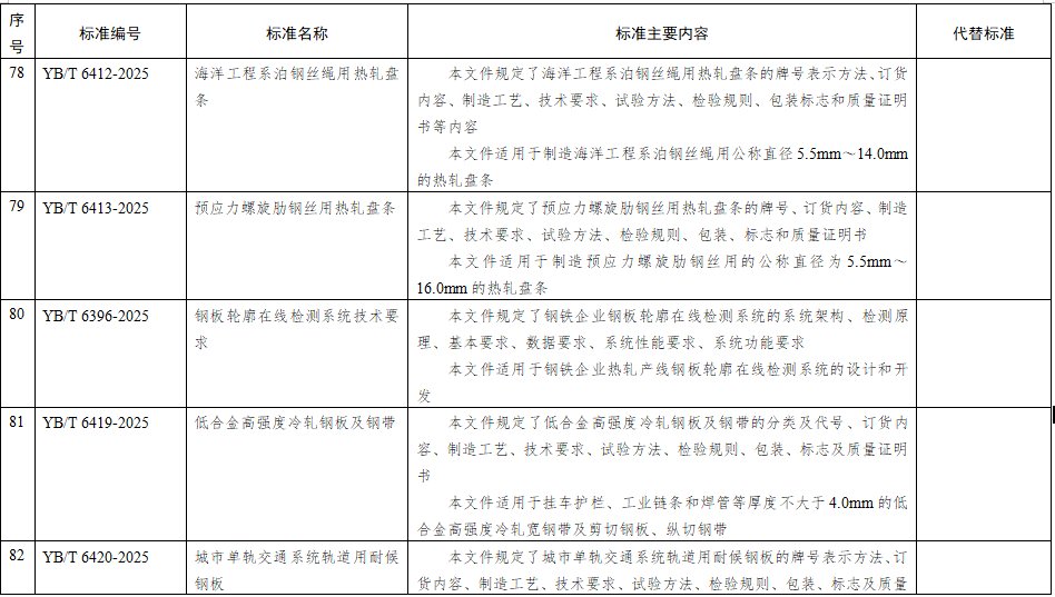
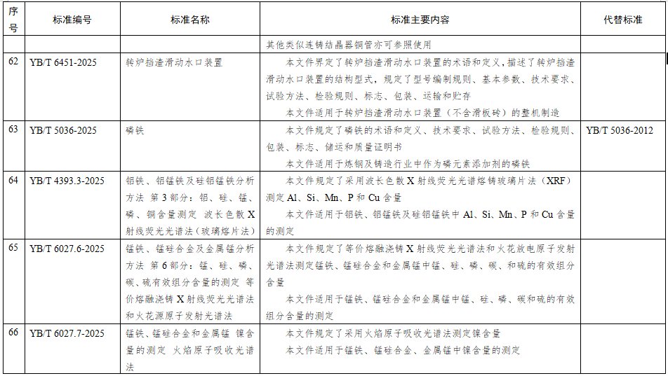
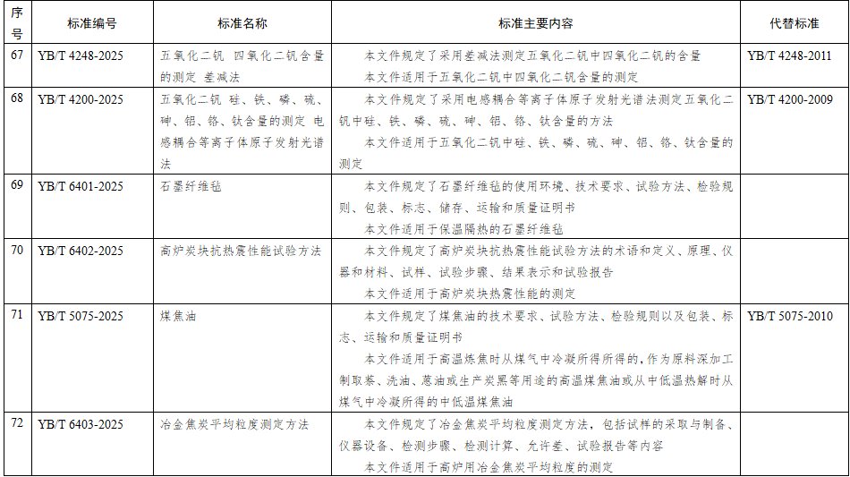
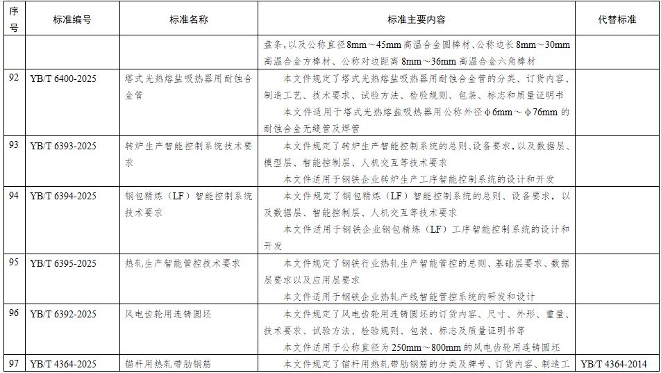
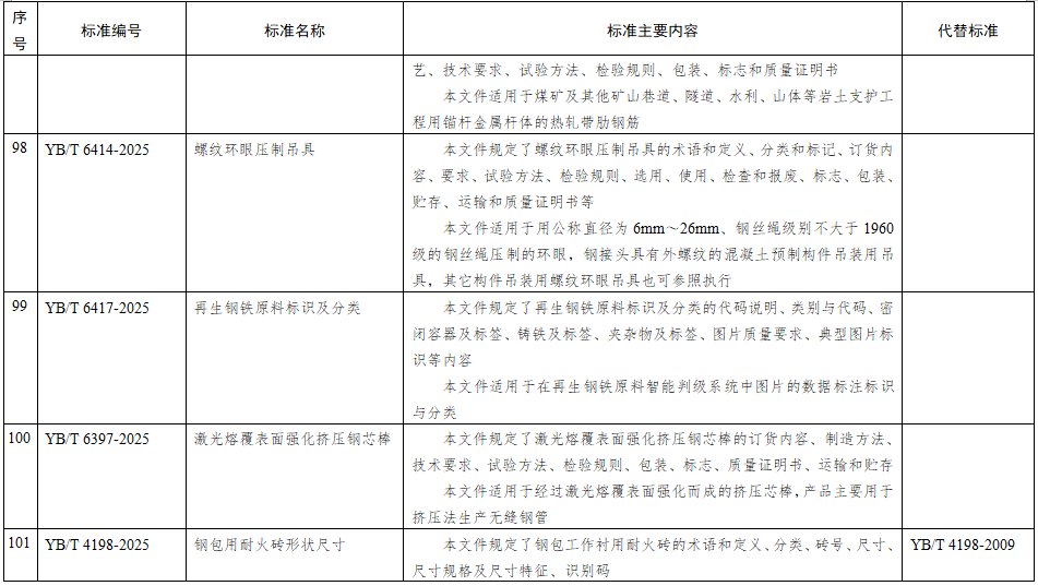
根据行业标准制修订计划,相关标准化技术组织已完成《电子玻璃(1439-10.00-0.69%)用氧化镁》等46项化工行业标准、《石油化工设备和管道绝热工程设计规范》等8项石化行业标准、《冶金设备制造通用技术条件第12部分:堆焊》等52项黑色冶金行业标准、《高纯铜蒸发料》等38项有色金属行业标准、《露天金矿短分期开采技术规范》1项黄金(5828.801.54%)行业标准、《汽油车/混合动力汽油车排气净化催化剂载体》等5项稀土行业标准、《汽车液压制动钳总成性能要求及台架试验方法》等11项汽车行业标准、《麦芽厂设计规范》等19项轻工行业标准、《纺织品色牢度试验耐过氧化苯甲酰色牢度》等56项纺织行业标准的制修订工作及《透明质酸钠》1项轻工行业标准外文版的编制工作。为进一步听取社会各界意见,现予以公示。

以上标准报批稿请登录“标准网”(http://211.157.159.234)“行业标准报批公示”栏目阅览,并反馈意见。

公示期:2025年7月23日—2025年8月21日。

联系电话:010-68205241

2.1项行业标准外文版名称及主要内容等一览表

工业和信息化部科技司

2025年7月23日

来源:工信部

本文来源于网络,版权归原作者所有,且仅代表原作者观点,转载并不意味着环保再生国际平台赞同其观点,或证明其内容的真实性、完整性与准确性,本文所载信息仅供参考,不作为环保再生国际平台对客户的直接决策建议。转载仅为学习与交流之目的,如无意中侵犯您的合法权益,请及时与本司联系处理。

寻商机
供应 求购 商城

小程序

扫码关注我们
版权所有 广东中再盟科技有限公司 crainternational.com.cn. All Rights Reserved
粤ICP备20070958号